2023年4月20日,国际学术期刊《自然-通讯》(Nature Communications)在线发表了黑料社 李继喜教授和张雪莲副教授团队,及中科院植物生理生态研究所赵国屏院士团队的合作研究成果“Structural insights into RNase J that plays an essential role in Mycobacterium tuberculosis RNA metabolism”。
由结核分枝杆菌(Mtb)引起的结核病(TB)是全球最致命的传染病,数千年来一直对人类健康构成严重威胁。Mtb每年在全世界造成约1000万新发结核病例和约200万例死亡。耐药性Mtb的日益流行进一步加剧了对新型抗分枝杆菌药物的需求。RNA加工和降解是细菌RNA稳态维持所必需,也是新型抗菌药物发现的潜在靶点。核糖核酸酶(RNases)负责RNA代谢。细菌通过这一过程调节特定基因的表达,以快速适应生长环境的变化。不同物种间mRNA降解复合物(degradosome)具有显著差异,其中RNase J是Mtb降解复合物的重要组成部分,在调节细菌生长和生存中起着至关重要的作用。但目前尚无结核分枝杆菌来源RNase J的结构信息报道,相关酶活机制也不清楚。
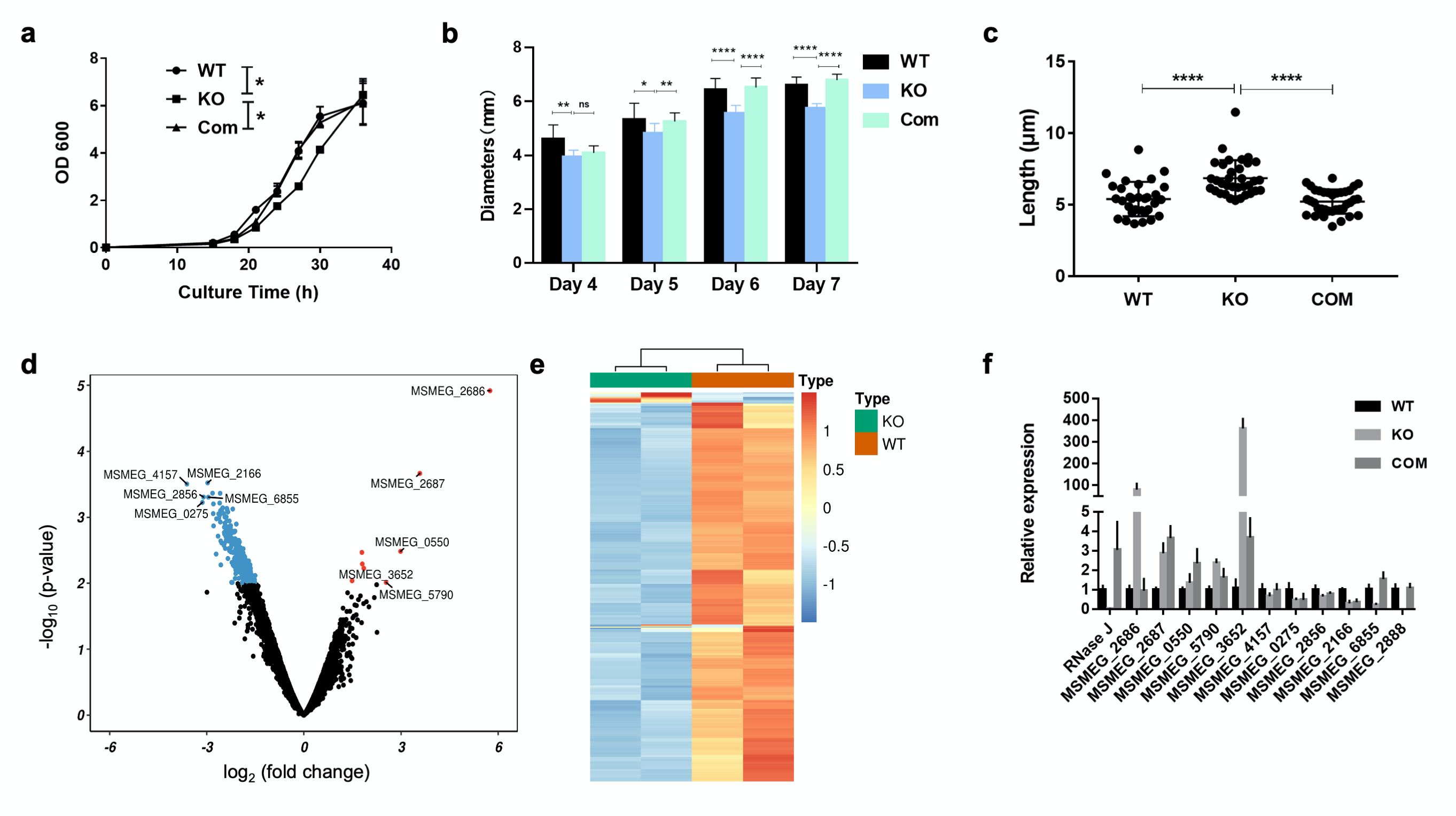
研究团队首次解析了结核分枝杆菌核酸酶RNase J的处于apo状态及其与7-nt RNA结合的复合物三维结构。发现Mtb-RNase J使用锌离子进行双金属离子催化,形成具有Asp81,Asp85,His86,His148,His170和His397残基的活性口袋。金属离子Mn2+通过增加Mtb-RNase J对RNA底物的亲和力,显著增强其核酸酶活性。在耻垢分枝杆菌中敲除RNase J会极大改变菌落形态、生长速率及RNA代谢途径相关基因的表达水平;RNA-seq分析及进一步的回补实验证实RNase J对于分枝杆菌的RNA代谢至关重要。相关工作为抗结核药物的研发提供了新的视角。

图1, 结核分枝杆菌RNase J的三维结构。

图2, RNase J敲除及回补显著改变耻垢分枝杆菌的生长和形态。
李继喜课题组长期从事病原体感染-宿主免疫应答研究工作。近期已经成功解析了结核分枝杆菌核糖体延伸因子EF-Tu/EF-Ts复合物(Zhan et al. Commun Biol, 2022)以及Mtb潜伏感染关键分子MazG(Wang et al. Front Biol, 2023)的三维结构,筛选到多个调控Mtb生长的抑制性小分子化合物。本研究工作中,黑料社 鲍路瑶博士、胡娟博士和战博闻博士为论文共同第一作者,李继喜教授、赵国屏院士和张雪莲副教授为共同通讯作者。该项研究工作得到科技部国家重点研发计划、国家自然科学基金委和上海市科委创新项目的资助。
原文链接://www.nature.com/articles/s41467-023-38045-z
